2. sky atmosphere ํ™œ์šฉํ•œ ํ•˜๋Š˜ ๋ผ์ดํŒ…, ํฌ๊ทธ ๋ฐ ํฌ์ŠคํŠธ ํ”„๋กœ์„ธ์‹ฑ (feat. ๋ธ”๋ฃจ ํ”„๋ฆฐํŠธ, volumetric cloud)

2021. 12. 8. 17:21ยท[3D & 2D ๊ทธ๋ž˜ํ”ฝ์Šค]/์–ธ๋ฆฌ์–ผ_์ค‘๊ธ‰
728x90
๋ฐ˜์‘ํ˜•

 

 

[๊ธฐ์กด ๋ผ์ดํŒ… ์š”์†Œ ๋ชจ๋‘ ์ง€์šฐ๊ธฐ]

 

[์ง€์šธ ์š”์†Œ๋“ค] 

 

1. ๋ผ์ดํŒ… ํด๋” ์•ˆ์— ์žˆ๋Š” ๊ฒƒ 

โœ… light source 

โœ… LightmassImportanceVolume

โœ… PostProcessVolume 

โœ… Sky light 

 

2. ์ถ”๊ฐ€ ์ง€์šธ ๊ฒƒ

โœ… AtmosphericFog

โœ… SphereReflectionCapture

โœ… SkySphereBlueprint

โœ… ๋น„์–ด์žˆ๋Š” ํด๋”๋“ค ๊นŒ์ง€ ๋ชจ๋‘ ์‚ญ์ œ 

์ด๋ ‡๊ฒŒ ์•„๋ฌด๊ฒƒ๋„ ์—†๋Š” ์ƒํƒœ๊ฐ€ ๋จ. 

 

 

[์›”๋“œ ์…‹ํŒ… ์˜คํ”ˆ]

 

์ฐฝ - ์›”๋“œ ์…‹ํŒ… 

 

์›”๋“œ ์…‹ํŒ… - ๋ผ์ดํŠธ ๋งค์Šค - ๋ผ์ดํŠธ๋งต ์ œ๊ฑฐ 

 

cf. ์ œ๊ฑฐํ•˜๋Š” ์ด์œ  

- ๋ผ์ดํŠธ๋งต์€ '๋ผ์ดํŠธ ๋นŒ๋“œ' ๋ฅผ ํ†ตํ•ด ์‚ฌ๋ฌผ ๋“ฑ์— '๋ฏธ๋ฆฌ ๊ทธ๋ฆผ์ž, ๋น› ์ •๋ณด๊ฐ€ ํ…์Šค์ฒ˜๋กœ ๋ฒ ์ดํฌ๋œ ๋ฐ์ดํ„ฐ' ์ž„.

์ด๋Ÿฌํ•œ ๋ผ์ดํŠธ ๋งต์€ 1) '์Šคํƒœํ‹ฑ, ์Šคํ…Œ์ด์…”๋„ˆ๋ฆฌ ๋ผ์ดํŠธ' ์— ์‚ฌ์šฉ๋จ. 2) ๋ฒ ์ดํฌ๋œ ๋ฐ์ดํ„ฐ ์ด๊ธฐ ๋•Œ๋ฌธ์— '์›€์ง์ด๋Š” ์‚ฌ๋ฌผ ๋“ฑ' ์—๋Š” ํ™œ์šฉ ๋ถˆ๊ฐ€. 

 

- ์ด๋ฒˆ์—๋Š” '์‹ค์‹œ๊ฐ„ ๋ฌด๋ฒ„๋ธ” ๋ผ์ดํŠธ' ๋งŒ ๋‹ค๋ฃฐ ๊ฒƒ ์ž„ > so, ๋ผ์ดํŠธ ๋งต์€ ์‚ฌ์šฉํ•˜์ง€ ์•Š์Œ > so, ์ง€์šธ ๊ฒƒ ์ž„. 

 

โ“ '๋ฒ ์ดํฌ ๋ฐ์ดํ„ฐ' ๊ฐ€ ๋ญ์ง€? 

 

ํ”„๋ฆฌ์ปดํ“จํ‹ฐ๋“œ ๋ผ์ดํŒ… ๊ฐ•์ œ ๋น„ํ™œ์„ฑํ™” ์ฒดํฌ > ํ™•์ธ ํ•˜๊ณ  > '๋นŒ๋“œ' ํด๋ฆญ โญโญโญโญโญโญโญ 

 

๋ผ์ดํŒ…์ด ์—†๋Š” ์ƒํƒœ๊ฐ€ ๋จ. 

 

 

[๋ผ์ดํŠธ ๋ฐฐ์น˜]

 

[๋””๋ ‰์…”๋„ ๋ผ์ดํŠธ] 

 

Cf. ๊ธฐ๋Šฅ

ํƒœ์–‘๊ด‘ ์—ญํ•  

์ „์ฒด ํ™˜๊ฒฝ์— ๋น›์„ ์ฌ์–ด์ฃผ๋Š” ๋ฉ”์ธ ๋ผ์ดํŠธ 

๋‹ค๋งŒ,' ํ•˜๋Š˜์˜ ์™ธํ˜•' ์„ ๋‹ด๋‹น ํ•˜์ง€๋Š” ์•Š์Œ. 

 

 

[๋ผ์ดํŒ…, ํฌ๊ทธ ๊ด€๋ จ ์• ์…‹ ๊ด€๋ฆฌ๋ฒ•] 

 

1. ์›”๋“œ ์•„์›ƒ ๋ผ์ด๋„ˆ์—์„œ ๊ฐœ๋ณ„ ๋ ˆ๋ฒจ ๊ด€๋ฆฌ 

ํ•ด๋‹น ๋ ˆ๋ฒจ์—์„œ > ์›”๋“œ ์•„์›ƒ ๋ผ์ด๋„ˆ ํŒจ๋„์—์„œ, ํ•œ ํด๋” ์•ˆ์— ๋„ฃ๊ณ  ๊ด€๋ฆฌํ•  ์ˆ˜ ์žˆ์Œ. 

 

2. ๋ธ”๋ฃจ ํ”„๋ฆฐํŠธ ๊ด€๋ฆฌ โญโญโญโญโญ 

๋‹ค๋ฅธ ๋ ˆ๋ฒจ์—๋„ ๋ณต์‚ฌ > ํ™œ์šฉ ๊ฐ€๋Šฅ

 

 

[๋ธ”๋ฃจ ํ”„๋ฆฐํŠธ๋กœ - ๋ผ์ดํŒ… ๋ฐ ํฌ๊ทธ ์• ์…‹ ๊ด€๋ฆฌํ•˜๊ธฐ] 

 

ํด๋” ์ƒ์„ฑ > ํด๋” ์ƒ‰ ์„ค์ • ๋ฐ ์ฆ๊ฒจ์ฐพ๊ธฐ ์ถ”๊ฐ€ โญโญโญโญโญโญโญ 

 

 

์œ„์— ๋งŒ๋“  'Asset' ํด๋”์— > '01_MySkysystem' ๋„ค์ด๋ฐ 

 

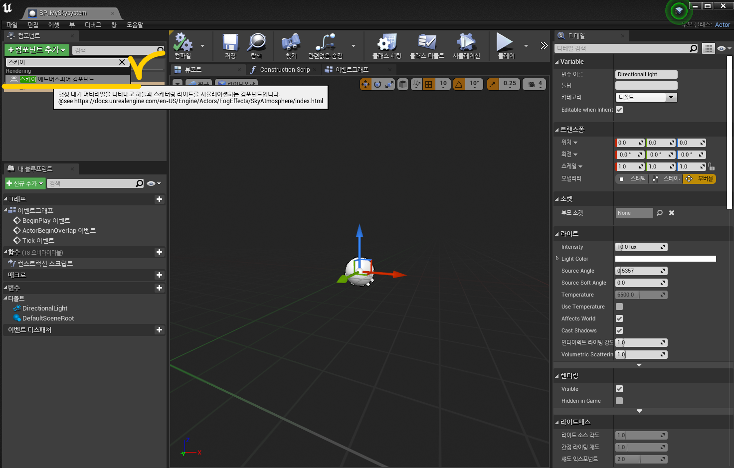
์šฐํด๋ฆญ > ๋ธ”๋ฃจ ํ”„๋ฆฐํŠธ ํด๋ž˜์Šค ์ƒ์„ฑ > ์•กํ„ฐ > 'BP_MySkysystem' ํด๋” ์ด๋ฆ„ ์ƒ์„ฑ

 

 

 

๋ธ”๋ฃจ ํ”„๋ฆฐํŠธ์— ๋””๋ ‰์…”๋„ ๋ผ์ดํŠธ ๊ฐ€์ ธ์˜ค๊ธฐ 

 

cf. '๋“œ๋ž˜๊ทธ' ๋ฅผ ํ•˜๋ฉด > ๋””๋ ‰์…”๋„ ๋ผ์ดํŠธ์˜ 'child' ๊ฐ€ ๊ฐ€์ ธ์™€์ง. > so, '์ปดํฌ๋„ŒํŠธ ์ถ”๊ฐ€' ๋กœ ๊ฐ€์ ธ์˜ฌ ๊ฒƒ โญโญโญโญโญโญ

 

 

์ปดํŒŒ์ผ > '๋ฌด๋ฒ„๋ธ”' ๋˜์–ด ์žˆ๋Š”์ง€ ํ™•์ธ 

 

๋“œ๋ž˜๊ทธ > ๋ฐฐ์น˜ 

 

๋Œ๋ฆด ๋•Œ๋Š” > ์ „์ฒด ๋ธ”๋ฃจ ํ”„๋ฆฐํŠธ๊ฐ€ ์•„๋‹Œ, '๊ฐœ๋ณ„ ์ปดํฌ๋„ŒํŠธ' ๋ฅผ ๋Œ๋ ค์ค˜์•ผ ํ•ด! โญโญโญโญโญ 

 

 

[Sky Atmosphere(์Šค์นด์ด ์• ํŠธ๋ชจ์Šคํ”ผ์–ด) ์…‹ํŒ…]

 

 

[Sky Atmosphere(์Šค์นด์ด ์• ํŠธ๋ชจ์Šคํ”ผ์–ด) ๋ž€?]  

* ๋””๋ ‰์…”๋„ ๋ผ์ดํŠธ์™€ ์—ฐ๊ณ„ํ•ด์„œ > '๋ฌผ๋ฆฌ์ ์œผ๋กœ ์ •ํ™•ํ•œ ๋Œ€๊ธฐ, ํ•˜๋Š˜' ์„ ๊ตฌํ˜„

* ๋Œ€๊ธฐ ์‚ฐ๋ž€, ํก์ˆ˜, ํ–‰์„ฑ ์‹œ๋ฎฌ๋ ˆ์ด์…˜ ๋“ฑ์˜ ์›๋ฆฌ๋ฅผ ์ด์šฉ. 

* ์‹œ๊ฐ„ ๋ณ€ํ™” ๊นŒ์ง€ ํ‘œํ˜„ ๊ฐ€๋Šฅ. 

 

[์Šค์นด์ด ์• ํŠธ๋ชจ์Šคํ”ผ์–ด ์ถ”๊ฐ€] 

์ปดํฌ๋„ŒํŠธ ์ถ”๊ฐ€ > โญโญโญ ํ•œ๊ธ€๋กœ '์Šค์นด์ด ์• ํŠธ๋ชจ์Šคํ”ผ์–ด' ๊ฒ€์ƒ‰ / ์˜์–ด๋Š” ์•ˆ ๋จ ใ… ใ… ใ… ใ… ใ…  โญโญโญ

 

Cf. ์ถ”๊ฐ€์‹œ, '์ปดํฌ๋„ŒํŠธ ๋ผ๋ฆฌ ๋…๋ฆฝ์ ' ์œผ๋กœ ํ•  ๊ฒƒ. / ์ข…์†๋˜๊ฒŒ ํ•˜๋ฉด ๋‚˜์ค‘์— ๋ถˆํŽธ. 

์™ผ์ชฝ : ๋…๋ฆฝ๋œ ๊ฒฝ์šฐ vs ์˜ค๋ฅธ์ชฝ : ์ข…์†๋œ ๊ฒฝ์šฐ

 

 

โ—ผ directional light ๋””ํ…Œ์ผ ํŒจ๋„์—์„œ > ์Šค์นด์ด ์• ํŠธ๋ชจ์Šคํ”ผ์–ด ์ฒดํฌ  โญโญโญโญโญโญโญโญ 

 

Cf. ์ฒดํฌ์˜ ํšจ๊ณผ : ๋””๋ ‰์…”๋„ ๋ผ์ดํŠธ์˜ ์ด๋™์— ๋”ฐ๋ผ์„œ > ์Šค์นด์ด ์• ํŠธ๋ชจ์Šค ํ”ผ์–ด๊ฐ€ ๋กœ '์‹ค์‹œ๊ฐ„' ์œผ๋กœ 'ํ•ด์˜ ์œ„์น˜' 'ํ•˜๋Š˜ ์ƒ‰' '๋น›์˜ ๊ฐ•๋„' ๋“ฑ์„ ๋ฐ˜์˜ โญโญโญโญโญ

 

๋‹ค๋งŒ, ๋ฐค์€ ๋”ฐ๋กœ ์…‹ํŒ… ํ•ด์•ผ ํ•จ. 

 

โœ… ์ฃผ์˜ : ๋””๋ ‰์…”๋„ ๋ผ์ดํŠธ๋ฅผ ํšŒ์ „ ์‹œ์ผœ์•ผ > ์‹ค์‹œ๊ฐ„์œผ๋กœ ๋ฐ˜์˜๋œ๋‹ค๋Š” ์  

 

 

โ—ฝ ์• ํŠธ๋ชจ์Šคํ”ผ์–ด ๋””ํ…Œ์ผ ์ˆ˜์น˜ ์กฐ์ •

๋ ˆ์ผ๋ฆฌ ์Œค์€ ๊ฑด๋“ค์ง€๋Š” ์•Š๋Š” ํŽธ
๋ฏธ์— ํ‘๋ฐฑ์œผ๋กœ ํ‘œํ˜„ ๊ฐ€๋Šฅ
   
ํก์ˆ˜ ํ•˜๋Š˜ ์ „์ฒด์ ์œผ๋กœ ํ‹ดํŠธ๋ฅผ ๋จน์ผ ๋•Œ ์‚ฌ์šฉโญ
  ํ˜น์€, ์ „์ฒด์ ์œผ๋กœ ๋ถ„ํ™๋น› ํ•˜๋Š˜ ๋“ฑ์œผ๋กœ ์—ฐ์ถœํ•  ๋•Œ

๋ฏธ์— ํก์ˆ˜ ์˜ˆ์‹œ

 

 โญโญโญโญโญ ํ•˜๋Š˜ ์ƒ‰ ๋ณ€ํ™” = '์Šค์นด์ด ์• ํŠธ๋ชจ์Šคํ”ผ์–ด - ํก์ˆ˜' ๋ฅผ ์‚ฌ์šฉ   โญโญโญโญโญ

 

[์›๋ฆฌ]

'์ง€์ •ํ•œ ์ƒ‰์„ ํก์ˆ˜ํ•œ๋‹ค.' > so, ๋ฐ˜๋Œ€์ธ ๋ณด์ƒ‰์ด ๋‚˜ํƒ€๋‚œ๋‹ค. 

 

[๋ฐฉ๋ฒ•] 

1st @ ๋ธ”๋ฃจ ํ”„๋ฆฐํŠธ ์—๋””ํ„ฐ์—์„œ - ์ƒ‰ ๋ณ€๊ฒฝ > 2nd @ ๋ ˆ๋ฒจ ๋””ํ…Œ์ผ ํŒจ๋„์—์„œ - ์ƒ‰ ๋ณ€๊ฒฝ ๊นŒ์ง€ ํ•ด์•ผ ํ•จ. โญโญโญโญโญโญโญโญโญโญโญโญโญโญโญโญ 

 

โ“โ“โ“ ์™œ ๊ทธ๋ž˜์•ผ๋งŒ ํ• ๊นŒ? 

โญ '๋ ˆ๋ฒจ ๋””ํ…Œ์ผ ํŒจ๋„ ๋ณ€๊ฒฝ ๊ฐ’' ์„ '๋” ์šฐ์„ ์ ์œผ๋กœ ๋ฐ˜์˜' ํ•˜๊ธฐ ๋•Œ๋ฌธ 

์ฆ‰, '๋ธ”๋ฃจํ”„๋ฆฐํŠธ ๋‚ด๋ถ€ ๊ฐ’ ๋ณ€๊ฒฝ' ํ•˜๋”๋ผ๋„ - '๋ ˆ๋ฒจ ๋””ํ…Œ์ผ ํŒจ๋„ ๊ฐ’ ๋ณ€๊ฒฝ ํ–ˆ๋‹ค๋ฉด' - '๋ ˆ๋ฒจ ๋””ํ…Œ์ผ ๊ฐ’' ์„ ๋ฐ˜์˜ 

@๋ธ”๋ฃจ ํ”„๋ฆฐํŠธ์—์„œ ํ•œ๋ฒˆ
@๋ ˆ๋ฒจ ๋””ํ…Œ์ผ ํŒจ๋„์—์„œ ํ•œ๋ฒˆ

โ—ผ ์ฆ‰, ๋ทฐํฌํŠธ ์ƒ ์ˆ˜์น˜๊ฐ€ override ๋˜์–ด ์˜ํ–ฅ์„ ๋ฏธ์นจ.

 

 

 

 

 

[Exponential height fog(ํ•˜์ดํŠธ ํฌ๊ทธ) ์…‹ํŒ…]

 

 

[Exponential height fog(ํ•˜์ดํŠธ ํฌ๊ทธ) ๋ž€?] 

depth ๋ฐ์ดํ„ฐ๋ฅผ ๋ฐ”ํƒ•์œผ๋กœ > ์•ˆ๊ฐœ๋ฅผ ์—ฐ์‚ฐ > so, ๊ฐ€๋ฒผ์›€. 

๋น› ์‚ฐ๋ž€์ด ๊ฐ€๋Šฅํ•œ volumetric fog ๋„ ๋น ๋ฅด๊ฒŒ ๊ตฌํ˜„ ๊ฐ€๋Šฅ 

 

 

Exponential height fog(ํ•˜์ดํŠธ ํฌ๊ทธ) ์ถ”๊ฐ€

 

Cf. ์•„๋ž˜ ๊ฒ€์€ ๋ถ€๋ถ„์ด ์‚ฌ๋ผ์ง. 

 

 

โ—ผ sky atmosphere ์™€ ์—ฐ๊ณ„ํ•ด์„œ fog inscattering colo ๊ฐ€ '์ž๋™์ ' ์œผ๋กœ ์ž์—ฐ์Šค๋Ÿฝ๊ฒŒ ๋ณ€ํ™”๋˜๊ฒŒ ํ•˜๊ธฐ โญโญโญโญโญ 

 

๋ฌธ์ œ ์ƒํ™ฉ : sky atmosphere ์™€ directional light ์—ฐ๊ณ„ํ•œ '๋…ธ์„' ์˜ ํ‘œํ˜„๋„๊ฐ€ ๋–จ์–ด์ง. 

์›์ธ : fog inscattering color ๊ฐ€ - ํ•˜๋Š˜์˜ ๋…ธ์„์ƒ‰๊ณผ ๋ถˆ์ผ์น˜ ํ•ด์„œ ์–ด์ƒ‰ํ•จ

 

 

[ํ•ด๊ฒฐ ๊ฐ€๋Šฅํ•œ ์˜ต์…˜ ๊ฒ€ํ† ] 

 

1) fog inscattering color ๋ฐ”๊พธ๊ธฐ

*๋ฌธ์ œ์  : ์‹œ๊ฐ„๋Œ€ ๋ณ„๋กœ ์ผ์ผ์ด ๋ฐ”๊ฟ”์ค˜์•ผ ํ•จ. 

 

2) ์Šค์นด์ด ์• ํŠธ๋จธ์Šคํ”ผ์–ด ์˜ํ–ฅ ํ–์ดํŠธ ํฌ๊ทธ ์„ค์ • โญโญโญโญโญโญโญโญโญโญ (์ž๋™์ ์œผ๋กœ ๋ฐ”๊พธ๋ ค๋ฉด, ์ด ๋ถ€๋ถ„์„ ON ํ•ด์ค˜์•ผ ํ•จ) 

 

โœ… ์Šค์นด์ด ์• ํŠธ๋จธ์Šคํ”ผ์–ด ์˜ํ–ฅ ํ–์ดํŠธ ํฌ๊ทธ ์ง€์›

 

โœ… fog inscattering color > ๊ฒ€์€์ƒ‰ ์œผ๋กœ ๋ฐ”๊พธ๊ธฐ 

 

โœ… directional inscattering color > ๊ฒ€์€์ƒ‰ ์œผ๋กœ ๋ฐ”๊พธ๊ธฐ 

 

Cf. ์ฐธ๊ณ ๋กœ ์ด ์ˆœ๊ฐ„, ๊ฐ fog ์˜ ๊ธฐ๋Šฅ์„ ์•Œ ์ˆ˜ ์žˆ์Œ! โญโญโญโญโญ 

 

 

๋…ธ์„ ๋А๋‚Œ ๋‚˜์˜ด. 

 

โ—ผ fog density ๋ฐ fall off ์กฐ์ ˆ 

 

  • fog height fall off
    • ์ง€ํ‰์„ ์„ ์กฐ๊ธˆ > ๋ถ€๋“œ๋Ÿฝ๊ฒŒ ํ•ด์ฃผ๋Š” ์—ญํ• 
    • [์›๋ฆฌ] ์•ˆ๊ฐœ์˜ ๋†’์ด๋ฅผ ๋‚ฎ์ถฐ์„œ > ์ง€ํ‰์„ ์„ ํฌ๋ฏธํ•˜๊ฒŒ ํ•œ๋‹ค.

 

 

โ—ผ ํƒœ์–‘ ํฌ๊ธฐ ์กฐ์ ˆ > ์ผ์ถœ ๋А๋‚Œ ๋‚ผ ์ˆ˜ ์žˆ์Œ โญโญโญโญโญโญ 

@๋ธ”๋ฃจ ํ”„๋ฆฐํŠธ ์—๋””ํ„ฐ > ๋””๋ ‰์…”๋„ ๋ผ์ดํŠธ > source angle

 

โญโญโญ ์ผ์ถœ ๋А๋‚Œ ๋‚ด๋ฉด ๋„ˆ๋ฌด ์ข‹์„ ๋“ฏ   

 

 

 

 

โ—ผ volumetric fog

 

  • volumetric fog on

 

 

โ—ฝ ํฌ์ธํŠธ ๋ผ์ดํŠธ ๋ฐฐ์น˜ + ๋ฌด๋ฒ„๋ธ”๋กœ ๋ณ€๊ฒฝ > ํฌ์ธํŠธ ๋ผ์ดํŠธ ไธญ volumetric scattering intensity 35 ๋กœ ํ•˜๋ฉด > ๋ถ€๋“œ๋Ÿฌ์šด ๋น› ํ‘œํ˜„ ๊ฐ€๋Šฅ โญโญโญโญโญโญ 

 

Cf. volumetric scattering intensity 0 > ๋ถ€๋“œ๋Ÿฌ์šด ๋น› ๊ด‘์› ์‚ฌ๋ผ์ง! 

 

โ—ฝ ํ•˜์ดํŠธ ํฌ๊ทธ ์ถ”๊ฐ€ ์…‹ํŒ…

- Extinction scale (์‚ฐ๋ž€๋˜๋Š” ์–‘) 

- scattering distrubution(์–ด๋–ค ํ˜•ํƒœ๋กœ ์‚ฐ๋ž€ํ•˜๊ฒŒ ํ• ์ง€)

 

 

[volumetric fog ํ‘œํ˜„]

 

@๋ธ”๋ฃจ ํ”„๋ฆฐํŠธ์—์„œ - volumetric fog ON ์ฒดํฌ 

 

volumetric fog ๊ธฐ๋Šฅ 

๋น›์ด ์‚ฐ๋ž€๋˜์–ด > ๋ถ€๋“œ๋Ÿฌ์šด ๋น›์„ ํ‘œํ˜„ ๊ฐ€๋Šฅ

 

 

volumetric fog ์กฐ์ ˆ 

1. ๋ผ์ดํŠธ - ๋ฌด๋ฒ„๋ธ” 

2. @๋ ˆ๋ฒจ - ํฌ์ธํŠธ ๋ผ์ดํŠธ ๋””ํ…Œ์ผ ํŒจ๋„ - Volumetric scattering ์กฐ์ ˆ 

 

 

[์Šค์นด์ด ๋ผ์ดํŠธ ์…‹ํŒ…]

 

[์Šค์นด์ด ๋ผ์ดํŠธ ๋ž€?] 

ํ™˜๊ฒฝ์„ 360๋„ ํ๋ธŒ๋งต(HDRI)๋กœ 1์ดˆ 60์žฅ์”ฉ ์บก์ฒ˜ > ๋””๋ ‰์…”๋„ ๋ผ์ดํŠธ์˜ ๋น›์ด ๋‹ฟ์ง€ ์•Š์•„ ๊ทธ๋ฆผ์ž๊ฐ€ ์ƒ๊ธฐ๋Š” ๊ณต๊ฐ„์— ์ „์ฒด์ ์ธ ๋ผ์ดํŒ…์„ ์ถ”๊ฐ€  > SO, ๋””๋ ‰์…”๋„ ๋ผ์ดํŠธ์— ์˜ํ•ด ๊ทธ๋ฆผ์ž๊ฐ€ ์ƒ๊ธฐ๋Š” ๊ณต๊ฐ„์„ ๋ณด์ด๊ฒŒ ํ•ด์คŒ. 

 

[ํšจ๊ณผ] 

์ž์—ฐ์Šค๋Ÿฌ์šด ๊ฐ„์ ‘๊ด‘์ด ์ƒ๊น€

 

[๋ฐฉ๋ฒ•] 

์ปดํฌ๋„ŒํŠธ ์ถ”๊ฐ€ > Sky light 

 

 

๋ฌธ์ œ์  : sky light ๊ฐ€ '๋‚ฎ์„ ๊ธฐ์ค€' ์œผ๋กœ ์บก์ณ ๋˜์—ˆ๊ธฐ ๋•Œ๋ฌธ์— - ๋””๋ ‰์…”๋„ ๋ผ์ดํŠธ๊ฐ€ ์‚ฌ๋ผ์ ธ๋„ - ๊ฐ„์ ‘๊ด‘์ด ๋น„์ถ”๊ณ  ์žˆ๋Š” ๊ฑธ ์•Œ ์ˆ˜ ์žˆ์Œ. 

 

๋Œ€์•ˆ : '๋””๋ ‰์…”๋„ ๋ผ์ดํŠธ = ํƒœ์–‘์˜ ์›€์ง์ž„ = ์‹œ๊ฐ„๋Œ€ ๋ณ€ํ™”' ์— ๋งž์ถฐ์„œ > sky light ๊ฐ€ ์—ฐ๋™๋  ์ˆ˜ ์žˆ๊ฒŒ ํ•˜๊ธฐ โญโญโญโญโญ 

 

[์—ฐ๋™ ๋ฐฉ๋ฒ•] 

 

1 ๋ธ”๋ฃจ ํ”„๋ฆฐํŠธ ๋‚ด์—์„œ ๋ชจ๋นŒ๋ฆฌํ‹ฐ - ๋ฌด๋ฒ„๋ธ”๋กœ ๋ณ€ํ™”
2 ๋ธ”๋ฃจ ํ”„๋ฆฐํŠธ ๋‚ด์—์„œ ๋ผ์ดํŠธ - real time capture ON
3 ์‹ค๋‚ด๋ฅผ ํ‘œํ˜„ํ•˜๊ฑฐ๋‚˜, ๋งŒ๋“ค์–ด๋†“์€ ํ๋ธŒ๋งต์„ ์‚ฌ์šฉํ•˜๋ ค๋ฉด > real time capure off - source type ์„ ๋ณ€๊ฒฝ

 

 

1. @ ๋ ˆ๋ฒจ ๋””ํ…Œ์ผ ํŒจ๋„ - sky light ๋ฌด๋ฒ„๋ธ” ์…‹ํŒ… 

 

2. @๋ธ”๋ฃจ ํ”„๋ฆฐํŠธ - Real time capture On 

 

๊ฒฐ๊ตญ, 

๊ฐ„์ ‘๊ด‘๋„ > '์‹œ๊ฐ„๋Œ€' ์— ๋”ฐ๋ผ์„œ > ๋‹ค๋ฅธ ์ƒ‰์ƒ์„ ํ‘œํ˜„ํ•˜๊ณ  ์žˆ์Œ. 

 

[์™ธ๋ถ€ HDRI ์ด๋ฏธ์ง€๋„ ์ถ”๊ฐ€ํ•  ์ˆ˜ ์žˆ์Œ] 

โญ ์•„๋งˆ ํ•˜๋Š˜์„ ์ƒˆ๋กญ๊ฒŒ ๋งŒ๋“ค ์ˆ˜ ์žˆ์„ ๊ฒƒ ์ž„. 

โญ ๋‚ด๋ถ€ ํ™˜๊ฒฝ ์ผ ๊ฒฝ์šฐ 

 

 

์Œ...... ์ง€๊ธˆ ๋˜๊ณ  ์žˆ๋Š”๊ฑฐ๊ฒ ์ง€?! โ“โ“โ“โ“โ“โ“โ“โ“โ“โ“ 

> ์ด๊ฑฐ ON/OFF ํ•ด๋ณด๋ฉด์„œ, ํ™•์ธํ•  ์ˆ˜ ์žˆ์–ด. 

 

 

[ํฌ์ŠคํŠธ ํ”„๋กœ์„ธ์Šค ๋ณผ๋ฅจ ์ถ”๊ฐ€] 

 

โ—ผ ํฌ์ŠคํŠธ ํ”„๋กœ์„ธ์Šค ์˜ ๊ธฐ๋Šฅ

ํ›„๋ฐ˜ ๋ณด์ •, ์ดํŽ™ํŠธ ๊ธฐ๋Šฅ

๋‹จ์ˆœ ์ƒ‰ ๋ณด์ •์— ๊ทธ์น˜์ง€ ์•Š๊ณ , ‘๋ Œ๋”๋ง ๊ธฐ๋Šฅ’ ‘๋ฐ˜์‚ฌ ๋ฐฉ์‹’ ๋“ฑ์„ ์กฐ์ ˆ ๊ฐ€๋Šฅ

 

โ—ผ ๊ธฐ์ดˆ ์…‹ํŒ…

@๋ธ”๋ฃจ ํ”„๋ฆฐํŠธ post process ๋กœ ๊ฒ€์ƒ‰ > ๋ฌด๋ฒ„๋ธ” ์…‹ํŒ…

 

Cf. ์ด๊ฒƒ ์ž์ฒด๋กœ > ์ „์ฒด์— ๋จน์ผ ์ˆ˜ ์žˆ์Œ. > so, โญ infinite extent ์ฒดํฌํ•  ํ•„์š” ์—†์Œ. โญ (์˜ˆ์ „์—๋Š” ์ฒดํฌ ํ–ˆ์œผ๋‚˜, ํ˜„์žฌ๋Š” ๊ทธ๋Ÿด ํ•„์š”๊ฐ€ ์—†๋‹ค๋Š”.)

 

 

โ—ผ ๋””ํ…Œ์ผ ์…‹ํŒ… 

โœ… ๋‹ค๋งŒ, '์‹œ๊ฐ„๋Œ€' ์— ๋”ฐ๋ผ์„œ > ์ถ”๊ฐ€ ์ƒ‰๋ณด์ • ๊ฐ’์„ ๋ฐ”๊ฟ”์ค˜์•ผ ํ•  ๊ฒฝ์šฐ๊ฐ€ ์ƒ๊น€ > so, ๋ธ”๋ฃจ ํ”„๋ฆฐํŠธ์—์„œ ๊ฐ’์„ ๊ณผํ•˜๊ฒŒ ํ•˜์ง€ ๋ง๊ณ  > ๊ฐœ๋ณ„ ๋ ˆ๋ฒจ์— ๊ฐ€์„œ ๋””ํ…Œ์ผํ•˜๊ฒŒ ์ˆ˜์ •ํ•ด์ค„ ๊ฒƒ. โญโญโญโญโญโญ 

๊ตฌ๋ถ„ ๊ตฌ๋ถ„A ๊ตฌ๋ถ„B ์„ค๋ช…
Lens bloom ๊ฐ•๋„ 3
    ํ•œ๊ณ„์น˜ 2
  chromatic aberration   0.05 โ“ ๊ธฐ๋Šฅ?
  lens flare ๊ฐ•๋„ 0.3
    ๋ณด์ผ€ ํฌ๊ธฐ 15 ์ด์ƒ ์œผ๋กœ ํ‚ค์›Œ์„œ > ๋ฏธ์„ธํ•˜๊ฒŒ ์ ์šฉ๋˜๊ฒŒ ํ•จ
  image effect ๋น„๋„คํŒ… 0.7 (๋„ˆ๋ฌด ๊ฐ•ํ•˜์ง€ ์•Š๊ฒŒ ์‚ด์ง๋งŒ)
    depth of field ์‹œ๋„ค์นด๋ฉ”๋ผ๋กœ ๋Œ€์ฒด
       
color grading temperature - ์˜จ๋„ ๋…ธ๋ž‘ vs ํŒŒ๋ž‘ ํ•œ ๋ฐฉํ–ฅ์œผ๋กœ ๋„ˆ๋ฌด ์น˜์šฐ์น˜์ง€ ์•Š๋„๋ก! / ์šฐ์„  ์…‹ํŒ… ์•ˆ ํ•จ / ํ”„๋กœ์ ํŠธ์— ๋”ฐ๋ผ์„œ
  temperature - ์ƒ‰์กฐ ๋ถ„ํ™ vs ์ดˆ๋ก ํ•œ ๋ฐฉํ–ฅ์œผ๋กœ ๋„ˆ๋ฌด ์น˜์šฐ์น˜์ง€ ์•Š๋„๋ก! / ์šฐ์„  ์…‹ํŒ… ์•ˆ ํ•จ / ํ”„๋กœ์ ํŠธ์— ๋”ฐ๋ผ์„œ
  global - ๋Œ€๋น„ 1.24 ์‚ด์ง UP
  global - ๊ฐ๋งˆ 0.84 ์‚ด์ง DOWN
       
Rendering
Features
ambient occlusion - ๊ฐ•๋„ 1 ์‚ด์ง UP
    110 ์‚ด์ง DOWN / ํ‹ˆ์ƒˆ ๋ถ€๋ถ„์— ๊ทธ๋ฆผ์ž๊ฐ€ ์งˆ ์ˆ˜ ์žˆ๋„๋ก!

 

 

 

ex) ์•ฝ๊ฐ„ ์–ด๋‘์šด๋ฐ? > ๊ฐ๋งˆ ๋ฐ ๋น„๋„คํŠธ๊ฐ’ ์กฐ์ •! (์ด๋Ÿฐ ๊ฒƒ ๋ชจ์•„์•ผ ํ•  ๊ฒƒ) 

 

Volumetric Cloud ์ถ”๊ฐ€

 

@๋ธ”๋ฃจ ํ”„๋ฆฐํŠธ volumetric cloud ๋กœ ๊ฒ€์ƒ‰ > ๋ฌด๋ฒ„๋ธ” ์…‹ํŒ…

โœ… ํ–ฅํ›„, ๊ตฌ๋ฆ„ ๋จธํ‹ฐ๋ฆฌ์–ผ์„ ๋ณ€ํ™”์‹œ์ผœ๋ณผ ๊ฒƒ ์ž„. 

 

 

๋ธ”๋ฃจ ํ”„๋ฆฐํŠธ ์—๋””ํ„ฐ vs ์›”๋“œ ์•„์›ƒ ๋ผ์ด๋„ˆ ไธญ ๋””ํ…Œ์ผ ํŒจ๋„ ๋น„๊ต

 

@๋ธ”๋ฃจ ํ”„๋ฆฐํŠธ ์—๋””ํ„ฐ์—์„œ ์ž‘์—…ํ•œ ์• ์…‹ = ๋ชจ๋“  ๋ ˆ๋ฒจ ๋งต์— ์ ์šฉ ๊ฐ€๋Šฅ. 

@๋ธ”๋ฃจ ํ”„๋ฆฐํŠธ ์—๋””ํ„ฐ์—์„œ ์ž‘์—…ํ•œ ์• ์…‹ = ๋ชจ๋“  ๋ ˆ๋ฒจ ๋งต์— ๋„ฃ์„ ๋•Œ, '๊ธฐ๋ณธ๊ฐ’' ์ด ๋œ๋‹ค. 

 

@์›”๋“œ ์•„์›ƒ ๋ผ์ด๋„ˆ, ๋””ํ…Œ์ผ ํŒจ๋„์—์„œ ์ž‘์—…ํ•˜๋ฉด > ๊ทธ ๋ ˆ๋ฒจ(๊ทธ ์›”๋“œ) ์—์„œ๋งŒ ๋ฐ”๋€๋‹ค. 

@์›”๋“œ ์•„์›ƒ ๋ผ์ด๋„ˆ, ๋””ํ…Œ์ผ ํŒจ๋„์—์„œ ์ž‘์—…ํ•˜๋ฉด > ์›๋ณธ ๋ธ”๋ฃจ ํ”„๋ฆฐํŠธ์—๋Š” ์˜ํ–ฅ์„ ์ฃผ์ง€ ์•Š๋Š”๋‹ค. 

 

[์ƒํ˜ธ ๊ฐ’์ด ์ถฉ๋Œํ•  ๊ฒฝ์šฐ] 

๋ธ”๋ฃจ ํ”„๋ฆฐํŠธ ๊ฐ’ vs ์›”๋“œ ์•„์›ƒ ๋ผ์ด๋„ˆ ไธญ ๋””ํ…Œ์ผ ํŒจ๋„ ๊ฐ’ ์ถฉ๋Œํ•˜๋ฉด > ์›”๋“œ ์•„์›ƒ ๋ผ์ด๋„ˆ ๊ฐ’์„ ์šฐ์„ ! ์œผ๋กœ ํ•จ 

Cf. ์ด ๊ณผ์ •์€ Override (๋ฎ์–ด์”€) ๋ผ๊ณ  ํ•จ. 

 

[ํ™œ์šฉ๋ฒ•] 

@๋ธ”๋ฃจํ”„๋ฆฐํŠธ์—์„œ๋Š” '๋ชจ๋“  ๋ ˆ๋ฒจ์—์„œ ์šฉ์ธ๋  ๊ธฐ๋ณธ์ ์ธ ์ˆ˜์ค€' ์œผ๋กœ ์…‹ํŒ… 

@์›”๋“œ์•„์›ƒ๋ผ์ด๋„ˆ ์—์„œ๋Š” - 'ํŠน์ • ์‹œ๊ฐ„๋Œ€' ๋“ฑ์„ ๋ฐ˜์˜ํ•˜์—ฌ > ์ถ”๊ฐ€ ์ˆ˜์ •

 

โญ ๊ฒฐ๊ตญ, sky system ์€ ๋ธ”๋ฃจ ํ”„๋ฆฐํŠธ ์•กํ„ฐ์ž„. so, ๋‹ค๋ฅธ ๋ ˆ๋ฒจ์—์„œ๋„ ๋™์ผํ•˜๊ฒŒ ์‚ฌ์šฉ ๊ฐ€๋Šฅ > ๋”ฐ๋ผ์„œ, ‘๊ธฐ๋ณธ์ ์œผ๋กœ๋งŒ ์…‹ํŒ…’ ํ•˜๋Š”๊ฒŒ ์ข‹์Œ. โญ 

728x90
๋ฐ˜์‘ํ˜•
์ €์ž‘์žํ‘œ์‹œ ๋น„์˜๋ฆฌ ๋ณ€๊ฒฝ๊ธˆ์ง€ (์ƒˆ์ฐฝ์—ด๋ฆผ)

'[3D & 2D ๊ทธ๋ž˜ํ”ฝ์Šค] > ์–ธ๋ฆฌ์–ผ_์ค‘๊ธ‰' ์นดํ…Œ๊ณ ๋ฆฌ์˜ ๋‹ค๋ฅธ ๊ธ€

5. ๋ฐ์นผ ํ™œ์šฉํ•œ ๋””ํ…Œ์ผ ์ถ”๊ฐ€ (Feat. ํ€ต์…€ ๋ธŒ๋ฆฟ์ง€)  (0) 2021.12.10
4. ๋ฒ„ํ…์Šค ๋ธ”๋ Œ๋”ฉ ๋จธํ‹ฐ๋ฆฌ์–ผ : ๊ณ ๊ธ‰ ์•„์ŠคํŒ”ํŠธ ์ œ์ž‘ (2) (feat. ํ€ต์…€ ๋ธŒ๋ฆฟ์ง€ ํ™œ์šฉ, channel ๋ณ„ ํ™œ์šฉ )  (0) 2021.12.09
3. ๋ฒ„ํ…์Šค ๋ธ”๋ Œ๋”ฉ ๋จธํ‹ฐ๋ฆฌ์–ผ : ๊ณ ๊ธ‰ ์•„์ŠคํŒ”ํŠธ ์ œ์ž‘ (1) (feat. vertex blending)  (0) 2021.12.08
1. ์‚ฌ์ด๋ฒ„ ํŽ‘ํฌ ๊ณจ๋ชฉ ํฌํŠธํด๋ฆฌ์˜ค ๊ธฐํš (feat. ๋ ˆํผ๋Ÿฐ์Šค ์ˆ˜์ง‘, ์ž‘ํ’ˆ ๊ธฐํš, ๊ด€์ฐฐ๋ ฅ, ์ž‘ํ’ˆ ๋ถ„์„)  (0) 2021.12.08
0. ์–ธ๋ฆฌ์–ผ 4.27 ๋ฒ„์ „ ์„ค์น˜, ํ€ต์…€ ๋ธŒ๋ฆฟ์ง€ ์—…๋ฐ์ดํŠธ, ํ”Œ๋Ÿฌ๊ทธ์ธ ์„ค์ •, ํ”„๋กœ์ ํŠธ ์…‹ํŒ… (Feat. water, volumertic, modeling, movie render, ํ•˜์ดํŠธ ํฌ๊ทธ)  (0) 2021.12.07
'[3D & 2D ๊ทธ๋ž˜ํ”ฝ์Šค]/์–ธ๋ฆฌ์–ผ_์ค‘๊ธ‰' ์นดํ…Œ๊ณ ๋ฆฌ์˜ ๋‹ค๋ฅธ ๊ธ€
  • 4. ๋ฒ„ํ…์Šค ๋ธ”๋ Œ๋”ฉ ๋จธํ‹ฐ๋ฆฌ์–ผ : ๊ณ ๊ธ‰ ์•„์ŠคํŒ”ํŠธ ์ œ์ž‘ (2) (feat. ํ€ต์…€ ๋ธŒ๋ฆฟ์ง€ ํ™œ์šฉ, channel ๋ณ„ ํ™œ์šฉ )
  • 3. ๋ฒ„ํ…์Šค ๋ธ”๋ Œ๋”ฉ ๋จธํ‹ฐ๋ฆฌ์–ผ : ๊ณ ๊ธ‰ ์•„์ŠคํŒ”ํŠธ ์ œ์ž‘ (1) (feat. vertex blending)
  • 1. ์‚ฌ์ด๋ฒ„ ํŽ‘ํฌ ๊ณจ๋ชฉ ํฌํŠธํด๋ฆฌ์˜ค ๊ธฐํš (feat. ๋ ˆํผ๋Ÿฐ์Šค ์ˆ˜์ง‘, ์ž‘ํ’ˆ ๊ธฐํš, ๊ด€์ฐฐ๋ ฅ, ์ž‘ํ’ˆ ๋ถ„์„)
  • 0. ์–ธ๋ฆฌ์–ผ 4.27 ๋ฒ„์ „ ์„ค์น˜, ํ€ต์…€ ๋ธŒ๋ฆฟ์ง€ ์—…๋ฐ์ดํŠธ, ํ”Œ๋Ÿฌ๊ทธ์ธ ์„ค์ •, ํ”„๋กœ์ ํŠธ ์…‹ํŒ… (Feat. water, volumertic, modeling, movie render, ํ•˜์ดํŠธ ํฌ๊ทธ)
๋ถ€์‹œ๋งค๋‚˜_HA
๋ถ€์‹œ๋งค๋‚˜_HA
๐ŸŒ„ ๋งˆ์Œ์ฑ™๊น€ | ๐Ÿฆพ ์—ฐ์Šต | ๐Ÿฑ‍๐Ÿ Creator | ๐Ÿ“š[stackList] Nodejs, React, Three.js, Javascript, Blockchain, Blender, Unreal, Unity, Python, AI prompting
    ๋ฐ˜์‘ํ˜•
    250x250
  • ๋ถ€์‹œ๋งค๋‚˜_HA
    Hello creators ๐Ÿ™Œ
    ๋ถ€์‹œ๋งค๋‚˜_HA
  • ์ „์ฒด
    ์˜ค๋Š˜
    ์–ด์ œ
    • ๋ถ„๋ฅ˜ ์ „์ฒด๋ณด๊ธฐ (221)
      • [ํ”„๋ก ํŠธ์—”๋“œ(FE) ๊ฐœ๋ฐœ] (feat. ์ฃผ๋‹ˆ์–ด) (8)
        • TIL (4)
        • React Hook Form (2)
        • Git (Github, Gitlab) (1)
      • [WEB & AI] (75)
        • Next YTMusic ํด๋ก  ์ฝ”๋”ฉ (with ne.. (0)
        • ํ”„๋ก ํŠธ&๋ฐฑ์—”๋“œ (15)
        • ์ฝ”๋”ฉ์• ํ”Œ (1)
        • JavaScript (0)
        • ์ŠคํŒŒ๋ฅดํƒ€์ฝ”๋”ฉํด๋Ÿฝ_์›น๊ฐœ๋ฐœ์ข…ํ•ฉ๋ฐ˜ (44)
        • ๋ธ”๋ก์ฒด์ธ ๊ฐœ๋ฐœ์ž ๊ณผ์ •_KGA (7)
        • ์•Œ๊ณ ๋ฆฌ์ฆ˜&์ž๋ฃŒ๊ตฌ์กฐ (1)
        • [AI] (0)
        • AI_Art (0)
        • Python (6)
        • [ํšŒ๊ณ ] (1)
      • [3D & 2D ๊ทธ๋ž˜ํ”ฝ์Šค] (133)
        • 2D ์ด๋ฏธ์ง€ (0)
        • ์†๋งต (4)
        • ๋””์ง€ํ„ธ ํŽ˜์ธํŒ… (8)
        • ๋…ธ๋ง๋งต (17)
        • ์–ธ๋ฆฌ์–ผ_์ž…๋ฌธ (43)
        • ์–ธ๋ฆฌ์–ผ_์ค‘๊ธ‰ (12)
        • ์–ธ๋ฆฌ์–ผ_PBL (1)
        • ์”จํฌ๋””, C4D (2)
        • ์„ญ์Šคํ„ด์Šค (18)
        • ๋งฅ์Šค, 3ds Max (19)
        • World Machine (1)
        • ์ง€๋ธŒ๋Ÿฌ์‰ฌ, Zbrush (6)
        • 3D Coat (2)
        • Unity (0)
      • [๊ธฐํƒ€] (3)
        • [E-Book ์ œ์ž‘] (0)
        • ์ธ๋””์ž์ธ(Indesign) (1)
        • [์ค€๋น„๊ณผ์ •] (1)
      • [์ผ์ƒ] (0)
  • ๋ธ”๋กœ๊ทธ ๋ฉ”๋‰ด

    • ํ™ˆ
    • ํƒœ๊ทธ
    • ๋ฐฉ๋ช…๋ก
  • ๋งํฌ

  • ๊ณต์ง€์‚ฌํ•ญ

  • ์ธ๊ธฐ ๊ธ€

  • ํƒœ๊ทธ

    3ds Max ๊ฐ•์ขŒ
    3D ๋ชจ๋ธ๋ง ๊ฐ•์˜
    ๋ฉ”ํƒ€๋ฒ„์Šค ํฌ๋ฆฌ์—์ดํ„ฐ ๊ฐ•์ขŒ
    3d ๋ฐฐ๊ฒฝ ๋””์ž์ธ ๊ฐ•์ขŒ
    ๋ฉ”ํƒ€๋ฒ„์Šค ํฌ๋ฆฌ์—์ดํ„ฐ ์ž…๋ฌธ
    3d ๋งฅ์Šค ์ž…๋ฌธ ๊ฐ•์˜
    ๊ฐœ๋ฐœ์ž ๊ฐ•์˜ ์ถ”์ฒœ
    ๋ฉ”ํƒ€๋ฒ„์Šค ๋ฐฐ๊ฒฝ ๊ฐ•์ขŒ
    ์ž๋ฐ”์Šคํฌ๋ฆฝํŠธ ๊ธฐ์ดˆ
    ๊ฐœ๋ฐœ ํšŒ๊ณ 
    3ds Max ์ž…๋ฌธ
    ๊ฐœ๋ฐœ ๊ฐ•์˜ ์ถ”์ฒœ
    ์ˆ˜์—… ๋ฆฌ๋ทฐ
    ์›น ๊ฐœ๋ฐœ ๊ฐ•์˜
    3D ๋ชจ๋ธ๋ง ์ž…๋ฌธ
    ๊ฐœ๋ฐœ์ž ๊ธฐ์ดˆ ๊ฐ•์˜ ์ถ”์ฒœ
    JavaScript
    ์ŠคํŒŒ๋ฅดํƒ€์ฝ”๋”ฉํด๋Ÿฝ
    3d ๋ฐฐ๊ฒฝ ๋””์ž์ธ ์ž…๋ฌธ
    ์ž๋ฐ”์Šคํฌ๋ฆฝํŠธ
    ์›น ๊ฐœ๋ฐœ ๊ธฐ์ดˆ
    css
    ๋ฉ”ํƒ€๋ฒ„์Šค ๋ฐฐ๊ฒฝ ์ž…๋ฌธ
    ๊ฐœ๋ฐœ์ž ์ปค๋ฆฌํ˜๋Ÿผ
    ๋ฐฐ๊ฒฝ ๋ชจ๋ธ๋ง ๊ฐ•์˜
    ์›น๊ฐœ๋ฐœ์ข…ํ•ฉ๋ฐ˜ ํ›„๊ธฐ
    ๊ฐœ๋ฐœ ์ผ์ง€
    ์–ธ๋ฆฌ์–ผ ๊ฐ•์ขŒ
    ์›น๊ฐœ๋ฐœ์ข…ํ•ฉ๋ฐ˜
    ์–ธ๋ฆฌ์–ผ 4
  • ์ตœ๊ทผ ๋Œ“๊ธ€

  • ์ตœ๊ทผ ๊ธ€

  • hELLOยท Designed By์ •์ƒ์šฐ.v4.10.3
๋ถ€์‹œ๋งค๋‚˜_HA
2. sky atmosphere ํ™œ์šฉํ•œ ํ•˜๋Š˜ ๋ผ์ดํŒ…, ํฌ๊ทธ ๋ฐ ํฌ์ŠคํŠธ ํ”„๋กœ์„ธ์‹ฑ (feat. ๋ธ”๋ฃจ ํ”„๋ฆฐํŠธ, volumetric cloud)
์ƒ๋‹จ์œผ๋กœ

ํ‹ฐ์Šคํ† ๋ฆฌํˆด๋ฐ”